Dernière mise à jour :
28/09/2025
Présentation
L'alimentation décrite ici est un adaptateur qui permet de
fournir une tension de +12 V à partir d'une
alimentation
Phantom
48 V, sous un courant de quelques mA.
Cet adaptateur convient pour alimenter un
microphone prévu pour être alimenté avec un +12 V de type
"T12" (T-Power ou
T-Powering).
Rappel concernant la norme T12
Le système d'alimentation +12 V appelé "alimentation T12",
"alimentation
parallèle", "alimentation AB" ou encore "Alimentation T"
(T-Power) est un système totalement incompatible avec l'alimentation
phantom traditionnelle de +48 V. Ce
procédé ne met
pas à contribution la masse du câble audio pour véhiculer le +12 V. La
tension de +12 V est
directement
injecté
sur les deux bornes signal du microphone à travers deux
résistances de 180 ohms chacune, ce sont les deux
conducteurs de modulation qui alimentent le
microphone. Ce type d'alimentation permet d'utiliser les microphones en
entrée
symétrique ou asymétrique, le point froid pouvant
être relié à la masse. Mais en contrepartie pour ce second cas, la
longueur du cablage est plus critique et il est donc conseillé
d'utiliser des câbles courts.
Remarque : Il existe deux normes d'alimentation
+12 V
parallèle : la norme US dénommée "Phase standard"
dans laquelle on retrouve le pôle positif de l'alimentation 12 V
sur la borne 2 (branchement adopté pour les micros Schoeps par
exemple), et l'ancienne norme allemande dénommée
'Red Dot" dans laquelle on retrouve le pôle positif de
l'alimentation 12 V sur la borne 3.
Dans le texte qui suit, c'est la norme US dénommée "Phase standard"
- pôle positif de l'alimentation 12 V
sur la borne 2 - qui est prise en compte.
Schéma 003
Le schéma qui suit montre comment abaisser la tension de
+48 V à +12 V, et comment faire l'adaptation au niveau des branchements.
Abaissement tension de +48 V à +12 V
La tension de +48 V
est récupérée sur les deux lignes de modulation "point chaud" et "point
froid" de la XLR (broches 2 et
3), au moyen des deux résistances R1 et R2 de 4,7 kO. Le point commun
de ces deux résistances aboutit sur la diode zener D1 qui a pour rôle
de stabiliser la tension à +12 V. Cette diode zener possède une tension
de zener de 12 V, vous pouvez adopter une BZX55C12 ou une
1N5242B. Quand aucun microphone T12 n'est raccordé (à gauche sur le
schéma), le courant qui circule dans la diode zener est de 6 mA
environ, valeur cohérente avec les valeurs de résistances que l'on y
trouve en série (deux résistances de 6,8 kO côté console et deux
résistance de 4,7 kO côté adaptateur) :
Iz = (48 - 12) / ((6800 + 4700) / 2) = 6 mA environ
Cette
tension de 12 V est filtrée par les deux condensateurs C3 de 100 uF et
C4 de 100 nF. D'une part pour abaisser le bruit généré par la diode
zener elle-même, et d'autre part pour réduire d'éventuels résidus
parasites issus de l'alimentation phantom intégrée dans la console ou
"captés" par les fils du câble XLR relié sur J1.
Remarque
: la valeur de R1 et R2 peut être abaissée à 3k3, voir 2k2. Il est
important que les quatre résistances R1 à R4 soient des modèles de
précision, 0,1% de préférence, 1% au minimum.
Alimentation du microphone T12
La
tension toute propre et bien jolie de +12 V disponible aux bornes de la
diode zener D1 est appliquée au microphone T12 via la résistance R3 qui
aboutie sur le fil de liaison Signal+. Lorsqu'un microphone est
raccordé, le chemin d'alimentation se referme vers la masse à
travers la seconde résistance de 180 ohms, nommée R4 sur le
schéma et reliée
au point de liaison Signal-. En cas de court-circuit franc entre les
deux points Signal+ et Signal-, le courant demandé à l'alimentation
Phantom +48 V reste de quelques mA et la tension aux bornes de la diode
zener chute à quelque 2,7 V.
Transmission signal BF
Le
signal BF issu du microphone et récupéré entre les points Signal+ et
Signal- est transmis sur les deux lignes de modulation "point chaud" et
"point froid" de la XLR de "sortie" J1 (broches 2 et 3). Les deux
condensateurs de liaison C1 et C2 sont obligatoires pour conserver une
totale indépendance entre tension de +48 V et tension de +12 V. Le pôle
positif de ces condensateurs est naturellement orienté côté +48 V
puisque cette tension est la plus positive des deux. Le mode de
transport audio entre le microphone et l'adaptateur reste
symétrique tant que le point Signal- n'est pas relié à la
masse.
Phase
Normalement
et le plus souvent en tout cas, la sortie "Signal+" d'un microphone
délivre un signal de polarité positive (une tension positive) quand sa
membrane reçoit une surpression. Pour d'anciens microphones au
contraire, le signal de sortie peut être de polarité négative quand sa
membrane
reçoit une surpression. Pour conserver une phase correcte avec ces
microphones "inversés", on peut inverser les broches 2 et 3 du
connecteur XLR de sortie, sans que cela n'ait de conséquence sur la
tension appliquée sur le microphone type T12. Notez qu'il est hors de
question d'envisager une inversion de phase en intervertissant les
broches Signal+ et Signal- côté microphone, puisque ces deux broches
reçoivent une tension continue différentielle non nulle et que la
polarité de cette tension doit être à tout prix respectée.
Schéma 003b
Même principe que celui exploité dans le schéma 003, mais
cette
fois avec un petit transformateur BF de rapport 1:1 (150:150 ou
600:600).
Le
condensateur C2 du schéma 003 a disparu, il est en effet devenu
inutile. Attention à l'orientation du condensateur C1 qui
reste en
place, son pôle positif se trouve désormais côté microphone.
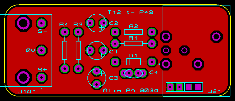
Schéma 003d
Le schéma qui suit montre le connecteur d'entrée de type Tuchel. Pour
le reste, rien de changé par rapport au schéma 003.
Attention, notez bien la différence de brochage entre "klein-Tuchel" et
"Gross-Tuchel".
Raccord direct Tuchel vers XLR : ne fonctionne pas...
On peut parfois lire qu'un simple câble "passif" (sans aucun
circuit électronique) équipé d'un connecteur Tuchel d'un côté et d'un
connecteur XLR de l'autre suffit pour permettre le raccordement d'un
microphone "T12" sur une entrée XLR avec "P48". L'idée est
d'intervertir les broches [masse et Signal+] ou [masse
et Signal-] pour injecter une "certaine" tension dans le
microphone, tension qui bien évidement ne sera pas de +48V... et
certainement pas davantage de +12V. Cette solution est déconseillée
pour deux raisons : fonctionnement aléatoire et suppression du bénéfice
offert par la symétrisation de la liaison.
Les illustrations suivantes résument la situation :
- les schémas de câblage A et B ne conviennent pas du tout (aucun fonctionnement possible)
- les schémas de câblage C et D peuvent parfois (mais rarement) donner un résultat "satisfaisant"
- les
schémas de câblage E et F présentent la meilleure alternative.
Fonctionnement assuré sous réserve bien sûr de la bonne polarité
au niveau du connecteur Tuchel (Phase standard ou Red Hot).

-
Prototype
Version 003 (avec condensateurs de liaison), réalisé
sans circuit imprimé, avec un assemblage de composants volants
entre deux fiches XLR elles-même fixées sur un petit boîtier aluminium.


L'intérieur est aussi moche que l'extérieur. Seule la diode
zener grise apporte un peu de couleurs à l'ensemble.
J'ai
décidé d'ajouter une LED pour confirmer la présence de la tension
de +12 V (et donc du +48 V). Pour que cette dernière ne consomme pas
trop d'énergie, j'ai utilisé une LED verte haute luminosité
15000 mcd qui présente une tension nominale de 3,2 V avec une
résistance série de limitation de courant de 100 kO (non, ce n'est pas
une erreur).
Le courant dans la LED
(l'alim est prise aux bornes de la diode zener de 12 V) est de :
I = (12 - 3,2) / 100000 = 0,000088 A = 88 uA. Comme vous pouvez
le voir sur la photo qui précède, ce très faible courant permet une
luminosité amplement suffisante !
Circuits imprimés (PCB)
Réalisé en simple face pour la version 003 (sans transformateur audio)
et en double face pour la version 003d (toujours sans transformateur
audio). Connecteur de sortie XLR soudé sur le PCB pour la version 003d.
Typons
au format PDF
Historique
28/09/2025
- Ajout schéma 003d et PCB 003d correspondant.
01/09/2024
- Ajout schéma 003b (avec transformateur audio).
16/01/2011
- Première mise à disposition.