Electronique > RéalisationsProduction sonore > Générateur de percussions 001

Dernière mise à jour : 09/11/2025

Présentation

Le montage présenté ici permet de produire quatre sons d'instrument de musique de type percussion : grosse caisse, bongo haut, bongo bas et claves. Les sons sont déclenchés par le biais de boutons-poussoirs ou de tout système délivrant des impulsions électriques d'amplitude +5V à +9V par rapport à la masse (circuits logiques compteur, microcontrôleurs, etc). Les quatre générateurs sonores sont totalement indépendants, et il est possible de récupérer le son de chaque instrument sur des sorties séparées pour les traiter de façon individuelle. Un mixage des quatre sorties est également opéré pour disposer des quatre sons sur une sortie unique monophonique. La ou les sorties utilisées doivent être reliées sur l'entrée ligne d'une console de mélange ou sur une entrée ligne d'un amplificateur Hifi (entrée Tape, CD, DVD, Tuner ou Aux, par exemple).

gene_percus_001_pcb_3d_front 

Le schéma qui a servi de base à cette réalisation n'est pas de moi, il a été publié dans une revue aujourd'hui disparue (publication du schéma électronique sans dessin d'implantation des composants). J'ai réalisé ce montage dans le début des années 80, et à l'époque j'avais fait un typon au stylo feutre. Je n'ai pas changé grand chose à la disposition des composants par rapport à ce premier typon, j'ai juste optimisé un peu l'espace occupé sur la platine, et ajouté le mixage des quatre sorties. Le schéma que je propose est donc différent de l'original ;-)

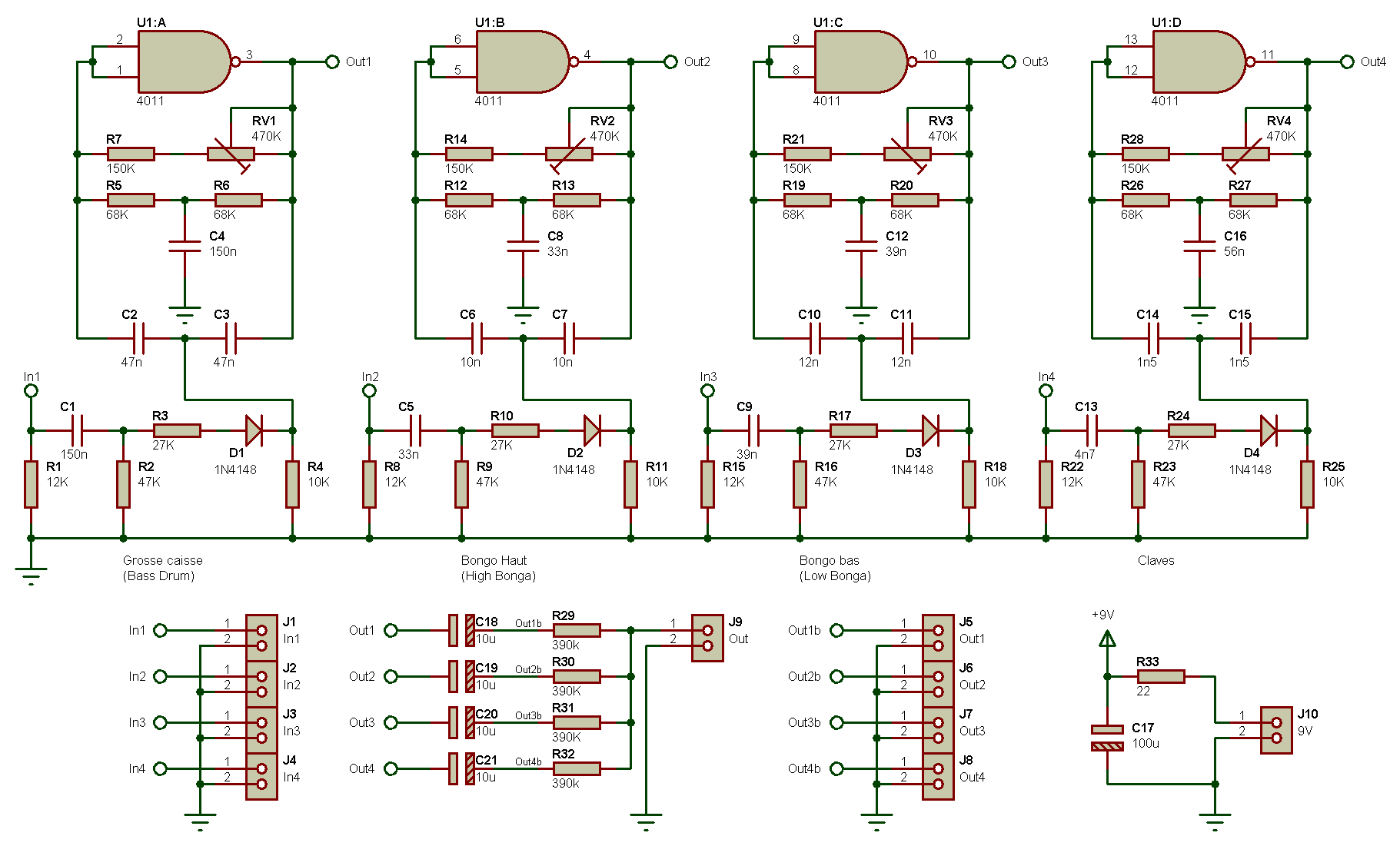
Schéma

Le schéma complet est visible ci-dessous.

gene_percus_001

On y trouve quatre circuits oscillateurs de même type produisant une onde sinusoïdale rapidement amortie, et déclanchés par une impulsion positive de quelques volts (+5V à +9V) sur les entrées In1 à In4. Chaque oscillateur est basé sur l'utilisation d'une porte NAND montée de façon "linéaire", on ne se trouve donc pas avec un fonctionnement de type "logique". L'oscillation n'est pas continue, car les oscillateurs sont à la limite de l'oscillation. Pour qu'ils sortent quelque chose, il faut provoquer un petit "déséquilibre", prenant ici la forme d'une impulsion électrique externe. Un simple boutton poussoir cablé entre la borne positive d'alimentation et les entrées (quatre bouttons poussoir en tout : un entre +9V et In1, un autre entre +9V et In2, etc) permet un déclenchement manuel facile à mettre en oeuvre. Chaque oscillateur est de type "double-T", ce nom étant lié à la forme prise par les composants utilisés dans le circuit de réaction (entre entrée et sortie de chaque porte logique, montée ici en amplificateur linéaire). Pour le premier générateur sonore de percussion construit autour de la porte U1:A, le double-T est constitué d'un premier "T" formé par C2, C3 et R4, et d'un second "T" formé par R5, R6 et C4. Quand une impulsion électrique est appliquée sur l'entrée In1, l'onde générée par ce circuit est disponible sur la sortie Out1. Il en est exactement de même pour les trois autres circuits oscillateurs construits autour des trois autres portes logiques U1:B, U1:C et U1:D, qui possédant des composants de valeur différente, vont produire des sons de hauteur tonale différente.

Mixage des sorties
Les sorties sont séparées et accessibles aux points Out1 à Out4. Vous pouvez les laisser isolées pour pouvoir les traiter individuellement, ou les mélanger avec le circuit de mélange passif à résistances R29 à R32 et bénéficier ainsi d'une sortie audio unique sur la prise Out. Si vous n'avez que faire du circuit mélangeur, vous n'avez pas besoin de cabler les résistances R29 à R32.

Choix des portes logiques
Les séries CMOS se terminant par AE, UB ou CN (CD4011AE, CD4011UB ou CD4011CN) sont conseillée ici, alors que les séries se terminant par BE ou BCN (CD4011BE ou CD4011BCN) sont de type bufférisées et les utiliser conduirait fort probablement à un mauvais fonctionnement. Pour ma part, j'ai utilisé un CD4001... sans suffixe.

Prototype

Réalisé conformément à l'implantation des composants visible plus loin, sur un PCB double face. Câblage sortie audio mixée sur une petite enceinte amplifiée, alimentation sous 9 V.

gene_percus_001_proto_rm_001a gene_percus_001_proto_rm_001b  

Résultat des premiers tests peu concluant. On entendait bien des sons différents pour chacun des quatre générateurs, mais beaucoup plus brefs qu'espéré et manquant singulièrement de punch. Les réglages par potentiomètre n'avaient que peu d'effet. Je me suis un peu gratté la tête avant de trouver le problème : il s'agissait des résistances de sommation R29..R32 permettant de délivrer les 4 sons sur une seule et même sortie. J'avais bêtement omis les condensateurs de liaisons sur les sorties des portes logiques et les quatre générateurs se trouvaient donc associés en courant continu, ce qui les perturbait quelque peu, malgré la présence des 4 résistances de sommation. Après retrait des résistances et test individuel des quatre sorties, tout allait bien.

gene_percus_001_proto_rm_001c gene_percus_001_proto_rm_001d

Pour finir, ajout de 4 condensateurs de liaison en série avec les résistances de sommation et hop ! Le circuit imprimé proposé a été mis à jour dans ce sens.


Circuit imprimé (PCB)

Le circuit imprimé comporte tous le nécessaire, sauf les boutons-poussoirs pour le délanchement des sons. C'est assez compact il est vrai, mais tous les composants sont de type traversants.

 gene_percus_001_pcb_components_top

Typon au format PDF (version du 05/11/2025)
   
Câblage pour déclenchement des sons
Comme vu ci-avant, les oscillateurs sont déclenchés par une impulsion électrique positive de quelques volts (+5V à +9V) sur les entrées In1 à In4, par rapport à la masse. Les quatre borniers d'entrées J1 à J4 correspondant aux entrées In1 à In4 possèdent deux broches, dont une est reliée à la masse. Si vous utilisez de simple boutons poussoirs, vous devrez câbler une extrémité de ceux-ci à la borne +9V du connecteur J10, et l'autre extrémité à l'entrée désirée.

Réglages

Très simples à réaliser, ils consistent à obtenir un son immédiat en sortie des générateurs dès que l'on applique une impulsion sur les bornes d'entrées In1 à In4. Commencer par régler le potentiomètre ajustable RV1 pour le premier générateur (grosse caisse), puis continuer avec les trois autres potentiomètres RV2 à RV4 correspondant aux trois générateurs suivants. Notez qu'en fonction de la position du curseur des potentiomètres ajustables, la tonalité change un peu. Si pour un générateur vous trouvez le son trop aigu ou trop grave, vous pouvez changer quelques valeurs de composants pour allez dans le sens (de la tonalité) désiré. Je ne vous dis pas quelles composants modifier, je vous laisse les trouver tout seul. Un indice : certains composants ont une valeur identique pour tous les générateurs.

Historique

09/11/2025
- Ajout photos prototype.
- Mise à jour (correction) schéma : ajout condensateurs de liaison sur chaque sortie (C18 à C21).

04/02/2018
- Modification PCB : ajout de trous de fixation et de pastilles pour "petits" potentiomètres ajustables.

16/03/2008
- Première mise à disposition.